
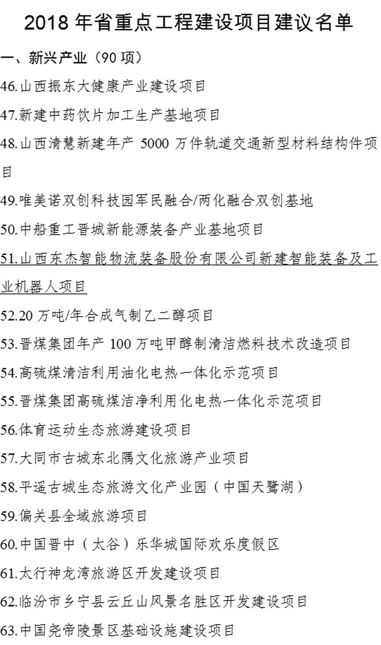
¿ËÈÕ£¬£¬£¬£¬£¬£¬£¬£¬ÎÒ¹«Ë¾¡°Ð½¨ÖÇÄÜ×°±¸¼°¹¤Òµ»úеÈË¡±ÏîÄ¿±»É½Î÷Ê¡·¢¸ÄίÁÐÈë2018ÄêÊ¡ÖØµã¹¤³Ì½¨ÉèÏîÄ¿£¨ÐÂÐ˹¤Òµ£©¡£¡£¡£¡£¡£¡£¡£¡£
Ïê¼û¸½Í¼£º2018ÄêÊ¡ÖØµã¹¤³Ì½¨ÉèÏîÄ¿Ãûµ¥¡ªÐÂÐ˹¤Òµ£¨90Ï--51.ɽÎ÷Z6×ðÁúÖÇÄÜÎïÁ÷×°±¸¹É·ÝÓÐÏÞ¹«Ë¾Ð½¨ÖÇÄÜ×°±¸¼°¹¤Òµ»úеÈËÏîÄ¿

°æÈ¨ËùÓУºZ6×ðÁú
±¸°¸ºÅ£º½úICP±¸12001603ºÅ
ÊÖÒÕÖ§³Ö£ºÁú²É¿Æ¼¼£¨É½Î÷£©ÓÐÏÞ¹«Ë¾

°æÈ¨ËùÓУºZ6×ðÁú
±¸°¸ºÅ£º½úICP±¸12001603ºÅ
ÊÖÒÕÖ§³Ö£ºÁú²É¿Æ¼¼£¨É½Î÷£©ÓÐÏÞ¹«Ë¾

½ú¹«Íø°²±¸ 14010802080244ºÅ